网络科技,从事信息技术、计算机科技领域内的技术开发、技术咨询、技术服务、技术转让,计算机软件开发、销售,市场营销策划,市场信息咨询与调查(不得从事社会调查、社会调研、民意调查、民意测验),设计、制作各类广告,会议及展览服务。 【依法须经批准的项目,经相关部门批准后方可开展经营活动】
法人代表:李兴
注册地址:中国(上海)自由贸易试验区浦东大道720,728号10层10I、10J
所属行业:科技推广和应用服务业
更多行业:其他科技推广服务业,科技推广和应用服务业,科学研究和技术服务业
电话:021-552**
地址:中国(上海)自由贸易试验区浦东大道720,728号10层10I、10J
2021-2025年中国营销传播行业调研与非市场战略战略咨询报告解析
更新时间:2026-04-14 08:54:24
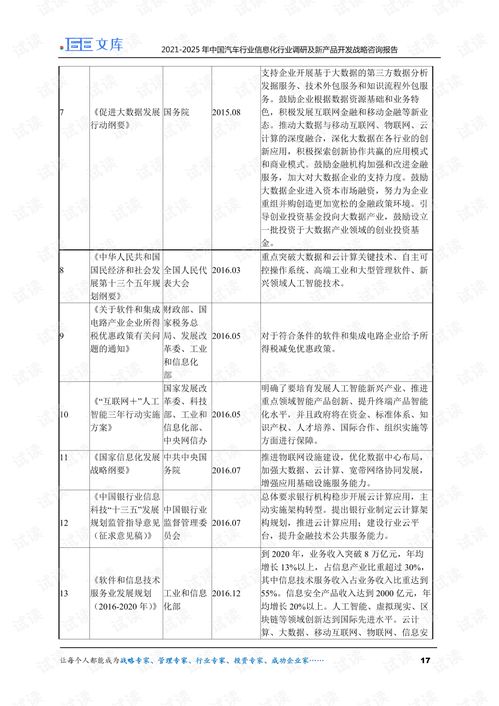
2021-2025年中国汽车行业信息化市场调研与新产品开发战略咨询报告
更新时间:2026-04-14 20:13:03
2025年全球石英晶振市场深度洞察与发展趋势——聚亿信息咨询市场研究分析
更新时间:2026-04-14 22:05:06
京东传媒公司成立 001号员工出任法人,战略聚焦市场信息咨询与调查
更新时间:2026-04-14 23:14:22
成功签定市场信息咨询与调查合作协议 企业战略决策的关键一步
更新时间:2026-04-14 18:30:46
2021年春节后农产品行业复工复产情况调研报告
更新时间:2026-04-14 14:50:15
2017上半年中国鲜花电商市场研究报告 行业爆发与消费升级下的机遇与挑战
更新时间:2026-04-14 07:34:52
2021-2025年中国电梯门及控制系统行业调研与利基市场战略咨询报告
更新时间:2026-04-14 18:42:02
2021 2025年中国园林机械行业调研及非市场战略战略咨询报告.pdf
更新时间:2026-04-14 03:36:46
艾瑞咨询 2021年中国灵活用工市场发展研究报告与市场信息调查
更新时间:2026-04-14 21:11:15
万科革新市场研究 大数据重塑地产咨询格局
更新时间:2026-04-14 01:11:27
2021-2025年中国POCT即时检测行业调研及非市场战略咨询报告
更新时间:2026-04-14 10:32:59
智研咨询发布《2023年中国石油焦行业市场全景调查及投资策略研究报告》
更新时间:2026-04-14 22:04:45
2024-2025年中国方便食品市场发展及消费能力洞察报告 在变革与创新中稳健前行
更新时间:2026-04-14 05:00:35
2023版中国医疗保险行业市场深度分析研究报告
更新时间:2026-04-14 03:00:29
疫情重塑购房需求 健康安全成首要考量,售楼处数字化变革加速
更新时间:2026-04-14 11:20:00
2015年度中国证监会稽查执法情况通报 强化市场监管,净化市场生态
更新时间:2026-04-14 04:51:51
青海省家装行业消费调查报告
更新时间:2026-04-14 08:47:21
德勤咨询 2020年第一季度中国内地及香港IPO市场回顾与前景展望
更新时间:2026-04-14 01:06:41
驶向智慧与规范 2019年中国驾培市场大数据洞察与趋势展望
更新时间:2026-04-14 14:09:45